Research Progress
Five Centuries of Human Disturbance Legacy and Its Impacts on Forest Recovery in the Karst Region of Southwest China
A team led by Prof. Wang Kelin at the Institute of Subtropical Agriculture, Chinese Academy of Sciences, has systematically revealed the long-term legacy effects of human disturbance and how they shape the drought responses of karst forests.
The karst region of Southwest China has long been shaped by the combined influences of human activities and climate change, and is among the most vulnerable ecosystems in China. Under large-scale ecological protection and restoration programs, this region has led the global “greening” trend over the past two decades. However, the geological background constrains the sustainability of this greening, and positive succession in rocky-mountain shrub–grass communities recovering naturally after disturbance is extremely slow. On the one hand, persistent historical human disturbance has profoundly altered karst surface landscapes and vegetation structure, leaving ecological legacies that are difficult to erase; on the other hand, the increasing frequency of extreme drought events over recent decades has further heightened the fragility of regional forest ecosystems. Yet systematic understanding remains limited regarding when human disturbance began, how it operated, and how it influences karst forest responses to drought stress—thereby constraining precision forest/grass restoration for rocky desertification control and the enhancement of forest functional resilience after greening.
To address these issues, the researchers conducted an integrative, cross-dimensional study spanning multiple timescales (centennial to decadal) and spatial scales (depression to regional). The related findings were recently published in top-tier (Q1) journals Communications Earth & Environment and GIScience & Remote Sensing.
To investigate long-term legacy effects of human disturbance in karst areas, the study selected three representative karst depressions with mild, moderate, and severe rocky desertification. By combining long-timescale paleoecological analyses with fine-scale satellite monitoring, the team collected sediment cores and integrated pollen and phytolith records with radionuclide dating (¹⁴C, ¹³⁷Cs, ²¹⁰Pb). In addition, sub-meter high-resolution imagery from QuickBird (0.6 m) and China’s Gaofen-2 (GF-2, 0.8 m) was coupled with a U-Net deep-learning model to precisely count changes in individual tree numbers over the past 20 years, thereby reconstructing vegetation (forest–grass) pattern dynamics in the karst region over the last 500 years.
The results show that the first appearance of maize pollen and maize phytoliths in the 18th century was highly synchronized across the three depressions, accompanied by a marked increase in pioneer fern spores (represented by Dicranopteris) and a clear decline in arboreal pollen proportions alongside a rise in herbaceous pollen (Fig. 1). The shift in the tree-to-grass ratio was most dramatic in the severely desertified depression, providing clear evidence that the introduction of maize and subsequent land reclamation activities were key triggers of regional rocky desertification.
By further integrating long-term, high-resolution satellite imagery with machine-learning classification results, the study found that tree numbers in the mildly and moderately desertified depressions exhibited a recovery (increasing) trend, whereas tree numbers in the severely desertified depression remained almost unchanged (Fig. 2). This indicates that intense and persistent human disturbance has created an essentially irreversible historical ecological legacy: even though human activities have markedly decreased in recent years, the ecosystem still struggles to regenerate into forest naturally. This “green without forest” phenomenon in karst landscapes suggests that once historical degradation exceeds a certain threshold, the capacity for natural forest regeneration may collapse.
Contacted: Yuemin Yue
E-mail:ymyue@isa.ac.cn

Fig. 1. Tree–grass transition processes revealed by pollen and phytolith records from depressions with different rocky desertification severity over the past ~500 years. (a–c) The appearance of maize pollen/phytoliths in the 18th century coincides with a surge in Dicranopteris spores. (d–e) Changes in arboreal and herbaceous pollen before and after maize appearance in the three depressions.(Imaged by Lu Wang)

Fig. 2. Changes in tree numbers in the past 20 years based on high-resolution remote sensing and machine learning. (a–c) Before–after comparisons of 20-year remote-sensing images for the three depressions. (d–e) Changes in tree numbers and canopy-crown area..(Imaged by Lu Wang)

Fig. 3. Maximum GPP loss during drought is higher in highly disturbed karst forests than in low-disturbance karst forests..(Imaged by Lu Wang)

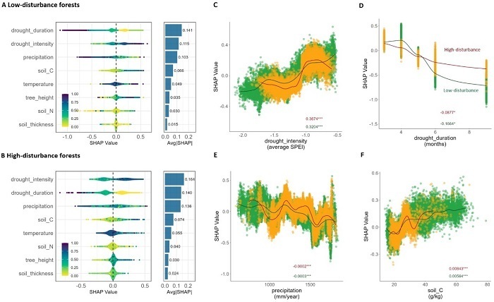
Fig. 4. Relative contributions of environmental factors to drought responses under different disturbance intensities..(Imaged by Lu Wang)